【分党校】关于举办浙江大学党校2024年第二期学生发展对象培训班的通知(更新结业情况)
各系、所、临床医学院学生党总支,学生党建工作指导委员会各支部:
发展对象短期集中培训是入党前的必经环节。为切实提高学生发展对象的政治素质和理论修养,保证新发展的党员质量,根据《浙大党校、党委组织部、校团委关于健全完善入党前培训制度的通知》要求,决定每年举办四期学生发展对象培训班。现将2024年第二期学生发展对象培训班有关事项通知如下。
一、培训对象
各院级党组织发展对象(经过一年以上的入党积极分子培养教育和考察,已确定为入党发展对象)
二、时间安排
1.请各系、所、临床医学院学生党总支及学生党建工作指导委员会各支部汇总并确认参与本次培训班名单,命名为“【支部简称】+2024年第二期发展对象培训班报名表”,于5月14日12:00前发送至zjuyxzq@163.com。报名表模板见附件1。
2.学员报名:5月11日—5月16日。全体需参加本期学生发展对象培训班的学员完成网上报名注册。操作方法见学生操作指南(附件2)。
3.院系审核:5月17日前
4.集中教学环节:5月25日(暂定,以实际通知为准)
5.院系教学环节:5月中下旬(以院系具体通知为准)
6.考核环节:5月底6月初(测试形式另行通知)
三、培训形式
根据发展对象培训要求,本期发展对象培训班培训环节包括学校层面的集中教学、网上课程学习、院系层面的教育培训和研讨学习、以及全校统一的结业考试。
四、培训内容
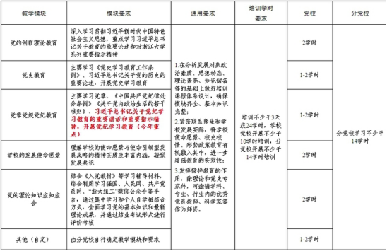
1.主要开展党的创新理论教育,尤其是习近平新时代中国特色社会主义思想教育;开展党性教育,尤其是党章党规党纪、党的宗旨、党的光荣传统和优良作风教育、“四史”学习教育等,具体教学安排和内容要求参照下表。

2.自学资源:《浙江大学党校学生发展对象培训班辅导教材》电子教材,另外鼓励学员利用人民网(http://www.people.com.cn)、新华网(http://www.xinhua.org)、“共产党员”微信公众号(微信号:gcdyweixin)、浙大组工微信公众号(微信号:EZhejiangUniversity)、学习强国APP等学习平台开展日常学习。
五、考核要求
为了保证培训质量,本次培训总学时不少于24学时,经考核合格后,由党校统一发放发展对象培训班结业证书。院系分党校按照教学整体要求制定院级教学计划,总时长不少于14学时,包括组织学员理论学习、实践教育、学习讨论和主题分享、联系人谈心谈话等。鼓励各院系分党校联合开展教育培训。
六、培训要求
1.学员应端正态度,认真接受培训,坚持理论联系实际,不断提高思想认识和政治素养。
2.学员应严格遵守学习纪律和考勤制度,完成各环节相应的培训学时的学习。开班仪式与线下集中教学环节不得无故缺勤,无故缺勤者不予结业。校级集中教学、现场教学原则上不能请假。
3.学员须参加结业考试。各项培训环节考核均合格者发放结业证书。
4.在整个培训环节中,对有不诚信行为的学员,一经发现,作不合格处理,并建议其所在党组织取消其发展对象资格。
附件1:浙江大学党校2024年第二期学生发展对象培训班报名表.xlsx
附件2:浙江大学党校学生发展对象培训班管理系统学生操作指南.pdf




